Mes Compétences Gestion de Ticket
Gestion des actifs du parc informatique
-Maîtrise de l’inventaire automatisé des équipements via FusionInventory.
-Organisation et suivi des matériels, logiciels et licences
Support et gestion des tickets
-Création et gestion des tickets d’incidents et demandes de services.
-Utilisation des validation et d’escalade pour optimiser le traitement des demandes.
-Analyse du ticket et Assignation
-Résolution des tickets
Administration et gestion des utilisateurs
-Gestion centralisée des utilisateurs via l’authentification LDAPS/Active Directory.
-Attribution des rôles et permissions selon les profils d’utilisation.
Présentation de notre Outil SIL (GLPI)
SIL (Support Informatique Longjumeau) est une solution de gestion de tickets basée sur GLPI, conçue pour faciliter la gestion des demandes et incidents informatiques au sein de Longjumeau. Ce logiciel permet de centraliser les requêtes utilisateurs, d’assurer un suivi efficace des problèmes techniques, et d’optimiser les interventions des équipes de support. SIL assure une prise en charge rapide et professionnelle des besoins techniques des utilisateurs. Il est une solution clé pour améliorer la réactivité et la qualité du support informatique à Longjumeau.

Présentation de l’interface d’un Ticket
Chaque demande d’assistance est enregistrée sous forme de ticket avec un identifiant unique.
Les tickets contiennent des informations détaillées comme la catégorie, l’urgence, l’impact, et le lieu concerné.
Les informations du ticket sont fournies par l’utilisateur au moment de la soumission de la demande
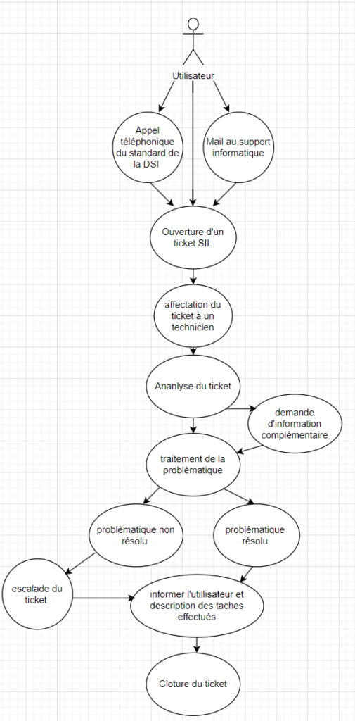
Cycle de vie d’un Ticket

📌 1. Détection du problème par l’utilisateur
L’utilisateur rencontre un problème informatique (ex. panne de logiciel, problème réseau, matériel défectueux ect…). il initie une demande d’assistance.
📝 2. Création du ticket
- Si l’utilisateur a accès à son poste et au portail GLPI, il crée lui-même un ticket via l’interface en décrivant son problème.
- Si l’utilisateur ne peut pas accéder à GLPI (ex. problème d’authentification, panne de poste), il contacte le support par 📧 mail ou 📞 appel téléphonique à la DSI.
Si le ticket a été créé par l’utilisateur, il est directement visible par le support.
Si la demande a été faite par mail ou téléphone, un agent du support informatique crée le ticket à sa place dans GLPI.
🎯 3. Affectation du ticket à un technicien
Dans un délai de 4 heures ouvrées, un technicien prend en charge le ticket et s’en affecte la responsabilité. Il devient alors chargé du traitement de l’incident et de sa résolution.
🔍 4. Analyse et diagnostic du problème
Le technicien analyse le problème en détail à partir des informations fournies afin d’identifier l’origine de l’incident et d’apporter une solution adaptée.
❓ 5. Demande d’informations complémentaires (si nécessaire)
Si le ticket manque d’informations, le technicien contacte l’utilisateur pour obtenir des précisions avant de procéder à la résolution.
🔧 6. Traitement et résolution du problème
Le technicien prend en charge le ticket et travaille activement à apporter une solution en s’appuyant sur son expertise et les ressources disponibles. Son intervention peut inclure :
- Une assistance à distance (ex. prise en main du poste).
- Une intervention sur site, si nécessaire.
- Une analyse approfondie pour identifier la cause et appliquer une solution adaptée.
Une fois le diagnostic posé et l’action menée, deux cas de figure sont possibles :
✅ Problème résolu → Le technicien valide la résolution, documente l’intervention et clôture le ticket.
❌ Problème non résolu → Si aucune solution n’a pu être trouvée, le ticket est escaladé à un niveau supérieur pour une prise en charge avancée.
📝 7. Documentation du ticket
Le technicien met à jour le ticket en renseignant un suivi clair pour l’utilisateur, afin de l’informer du statut de ça demande et de la résolution du problème.
En parallèle, il ajoute des détails techniques en interne, masqués pour l’utilisateur, permettant de tracer précisément les étapes de diagnostic et d’intervention. Cette documentation interne assure un meilleur suivi du service et facilite d’éventuelles interventions futures.
🔒 8. Solution du ticket
- Une fois le problème résolu, le technicien solutionne le ticket en informant l’utilisateur.
- Si l’utilisateur rencontre toujours un problème, il a la possibilité de rouvrir le ticket pour une nouvelle prise en charge.
- Une enquête de satisfaction est envoyée afin d’évaluer la qualité de l’intervention et d’améliorer le service.